什么是注册报名系统?赶紧来看看吧
要了解什么是注册报名就要先了解什么是注册、报名。
什么是注册?
注册(registration)的本意是把名字记入簿册,多指取得某种资格,比如向有关机关、团体或学校登记备案。在会议活动中,注册是指向大会的主办方,比如政府、企业、社团组织、政党等各类组织提交个人信息(包括所在的企业信息),从而获得参会资格的一种约定行为。注册分为收费制和免费制,所以有注册费之说。
什么是报名?
如果说注册是获得参会资格,那么报名就是申请获得参会机会。就活动报名而言,报名就是提供自己的名字申请参加该活动。如果说活动(通常为大型活动)里面既有注册,也有报名的话,那么注册在前,报名在后。也就是说,你得先获得一个参会资格,即先注册,然后再报名参加这个大型活动里面的某一场活动。这就好比到学校读书,先注册一个学籍,获得在这个学校的就学资格,然后在报名选课,获得学习机会。对于不需要获取身份资格而只需要缴费参加的活动而言,并不需要注册,因此“注册费”其实就是报名费。
什么是注册报名系统?
注册报名系统就是通过使用互联网信息技术工具,一站式地提供注册和报名服务的信息化、数字化系统的总称。通过注册报名系统,可满足参会人远程在线提交注册信息、报名信息,在线支付注册费和报名费、通过邮件和短信获得注册、审核和支付结果以及相关参会信息,在线获得电子参会确认函、注册确认函的一站式全流程的过程。对于主办方而言,可以实现一站式的发布注册、报名的页面,在线搜集注册、报名信息,在线审核参会和报名申请,在线查看注册费、报名费的收入情况、注册数据和报名数据。
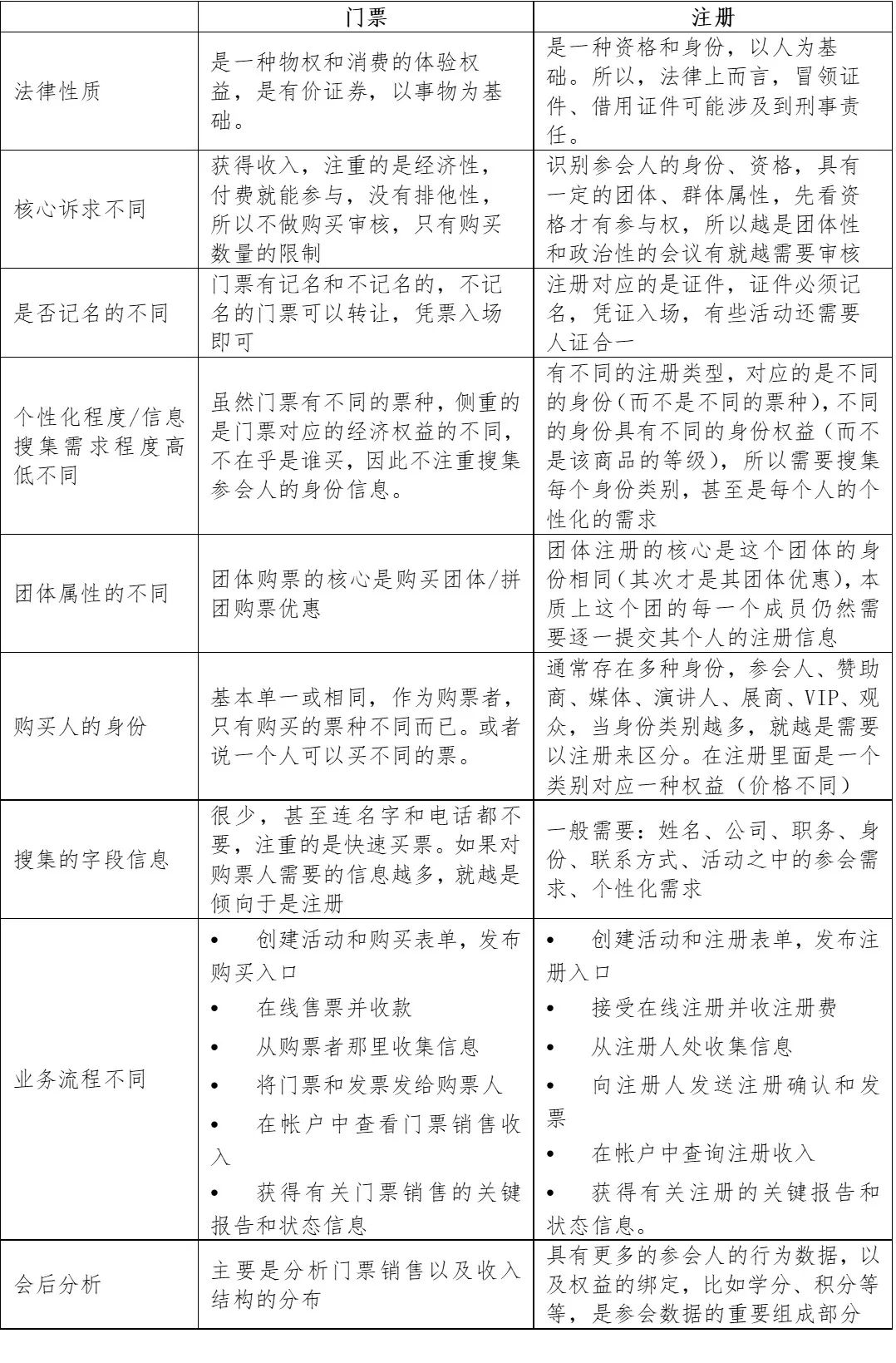
门票和注册的不同
门票和注册在某些方面确实有相似性,比如购票之后的门票,支付注册费之后所打印的证件可以作为入场的凭证。在体育赛事、文化演出领域,观众购买门票是比较常见的叫法,但不是所有的活动、所有的嘉宾类别都适合使用门票作为入场凭证。比如赛事之中的参赛选手的入场就不能凭票入场,而必须是注册之后获得资格,然后凭借证件,甚至还需要身份证件、参赛证才能入场比赛。

最初,在B2B的会议和B2B展览领域,门票概念并不太适用。因为会议代表和买家参与活动购买的并不是一张门票这么简单,而是一种参与的资格和身份,因此我们需要仔细比较二者的不同。

综上所述:如果一个活动的活动形式、场地、参会者身份等信息越是多样化,参会人的个性化需求需要多样化,会议场景服务多样化,这时候需要注册。反之,如果一个活动只需要付费即可参加,就可以用门票场景来更便捷的解决。
注册系统的核心价值是什么?
正是因为注册系统可以采集更多复杂的参会人数据、参会人的企业数据、多样化的参会需求、商务需求等信息,因此注册系统的核心价值是参会人数据以及参会人数据的应用:
比如,因为注册系统能搜集到不同身份人群的注册、邀约、接待、通知、证件、排座、报表需求,这些需求都需要得到个性化的满足和服务,因此会议主办方根据注册搜集的信息可以实现一对一的满足参会人个性化需求,提升参会的体验和效率。
此外,会议主办方还可以把这些注册数据作为数据资产予以沉淀,通过与主办方的CRM或营销数据库进行无缝对接,形成活动营销线索自动化。
本网站标明原创的文章,版权归本站所有,欢迎任何形式的转载,但请务必注明出处
31整合直播
观众管理
线上城市会客厅
线上产业会客厅
线上园区会客厅
线上艺术中心会客厅
会展目的地三连通
数字会展策划服务
系统集成服务
私有化部署服务
重保服务
单点登录
被集成
政府数字会展解决方案
展览会解决方案
学术会解决方案
国际大会解决方案